Sklareolid Tozu
Fabrika doğrudan tedarik Sclareolide Tozu
Yüksek kalite mi arıyorsunuz? %98 Sklareolid Tozu Salvia Sclarea'dan mı? ISO, cGMP ve HACCP sertifikalarına sahip Çinli bir üretici olan KINTAI, toplu Sclareolide Tozu sunmaktadır. Profesyonel bir bitkisel öz üreticisi olarak, en üst düzey kaliteyi sağlamak için GMP standartlarına sıkı sıkıya bağlı kalıyoruz.
%98 Sclareolide Tozunun en iyi ürününü arıyorsanız, doğrudan bizimle iletişime geçmekten çekinmeyin!
%98 Sclareolide Tozunun en iyi ürününü arıyorsanız, doğrudan bizimle iletişime geçmekten çekinmeyin!
Ürün Açıklaması
Sklareolid Salvia Sclarea çiçeklerinden elde edilen organik bir bileşiktir. Etanolde çözünür, suda çözünmez ve odun, sedir ağacı ve tütünün karakteristik notalarına sahiptir. Biz esas olarak %98 konsantrasyonda yüksek saflıkta sklareolid tozu sağlıyoruz. Bu ürün mükemmel antibakteriyel, antienflamatuar ve antioksidan özelliklere sahiptir ve enfeksiyon önleyici ve bakteriyel sinyal yolları üzerine çalışmalar gibi biyomedikal araştırmalarda önemli ilgi görmüştür. Ayrıca, yatıştırıcı ve sakinleştirici etkilerinin yanı sıra sebum salgısını düzenleme yeteneğine de sahiptir. Hoş aroması ve çok yönlü uygulamaları sayesinde sklareolid tozu, lüks parfüm, kozmetik ve tütün aromalarının formülasyonlarında önemli bir lezzet arttırıcı madde haline gelmiştir. Ayrıca, az miktarda gıda aroması karışımı için de kullanılabilir ve bu da onu yüksek kaliteli ürünlerin araştırma ve geliştirmesinde çeşitli endüstriler için tercih edilen bir hammadde haline getirir.

Kintainutri® Sclareolide Tozunun Özellikleri
| Öğe | Şartname | Sonuçlar | Test Yöntemi |
|---|---|---|---|
| Dış görünüş | Beyaz Toz | Uygundur | Görsel |
| Koku | Özellik | Uygundur | Organoleptik |
| Tatmak | Özellik | Uygundur | Tatmak |
| Parçacık Boyutu | 80 Mesh'te %100 | Uygundur | Bölüm PCRRule47 |
| Kül | ≤1,0% | %0,35 | Bölüm PCRRule2302 |
| Kurutma Kaybı | ≤%8,0 | 2,80% | Bölüm PCRRule52 |
| Toplam Ağır Metaller | ≤10ppm | Uygundur | Atomik Absorpsiyon |
| Kadmiyum (Cd) | ≤1ppm | Uygundur | Atomik Absorpsiyon |
| Cıva(Hg) | ≤0,1 ppm | Uygundur | Atomik Absorpsiyon |
| Kurşun(Pb) | ≤1ppm | Uygundur | Atomik Absorpsiyon |
| Arsenik(As) | ≤2ppm | Uygundur | Atomik Absorpsiyon |
| Toplam Plak Sayısı,cfu/g | ≤1000 CFU/g | Uygundur | Bölüm PCRRule80 |
| Küf ve Maya Sayısı, cfu/g | ≤100CFU/g | Uygundur | Bölüm PCRRule80 |
| Escherichia Coli | Negatif | Uygundur | Negatif |
| Salmonella | Negatif | Uygundur | Negatif |
| Çözüm | Şartname ve Standartlara Uygun Olun. | ||
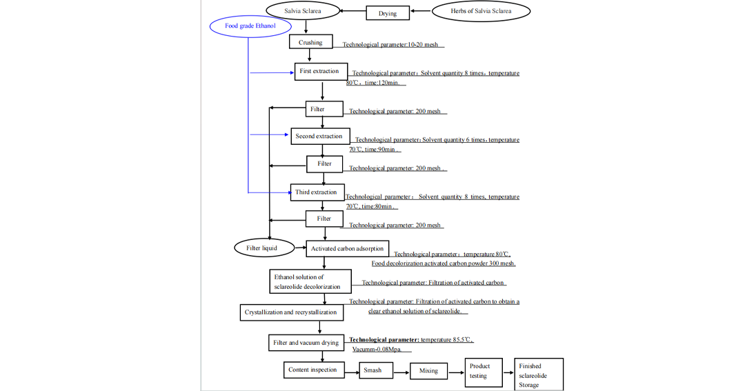
Sklareolid Toz Üretim Süreci

Sclareolide Tozunun Faydaları
1. Cilt Bakımı
Cildin nemini hapseden koruyucu bir tabaka oluşturarak cildin nemli, sıkı ve pürüzsüz kalmasına yardımcı olur.
2. Yaşlanma karşıtı
Antioksidan ve anti-inflamatuar özellikleri, cilt hücresi aktivitesini uyarma ve sebumu düzenleme yeteneği ile cilt bakımında yaşlanma karşıtı etkilere katkıda bulunur.

3.Koku ve Lezzet
Parfüm ve kolonyalarda kokuyu güçlendirmek ve kalıcılığını artırmak için sabitleştirici olarak, diğer ürünlerde ise maskeleyici olarak kullanılır.
4.Metabolik Destek
Ön çalışmalar, sklareolidin siklik adenozin monofosfat (cAMP) yollarını etkileyerek yağ yakımına yardımcı olabileceğini ve potansiyel olarak kilo yönetimi çabalarını destekleyebileceğini öne sürüyor.
5.Antioksidan Özellikler: Oksidatif strese karşı korumaya yardımcı olur.
6.Anti-inflamatuar Etkiler: İltihabı azaltabildiğinden cilt ve saç derisi bakımında değerli bir bileşendir.
7.Antimikrobiyal Aktivite: Özellikle ciltte oluşan mikrobiyal enfeksiyonlarla mücadelede ümit verici sonuçlar göstermektedir.
Sklareolid tozu Uygulamaları
Koku Endüstrisi:
Hoş aroması nedeniyle yaygın olarak parfüm bileşeni olarak kullanılır. Parfümlere, kolonyalara, vücut spreylerine ve diğer kokulu ürünlere lavanta ve tütün esintileri içeren odunsu, kehribar benzeri bir koku katar. Sabitleyici özellikleri, kokunun ciltte veya ürünlerde daha uzun süre kalmasına yardımcı olur.
Lezzet Alanı:
Gıda ve içecek endüstrisinde lezzetleri zenginleştirmek ve değiştirmek için kullanılır. Şekerleme, unlu mamuller, içecekler ve sakızlar gibi çeşitli ürünlerde bulunur ve benzersiz bir aromatik nota katar.
Kozmetik ve Kişisel Bakım Ürünleri:
Potansiyel tedavi edici özellikleri nedeniyle kozmetik ve kişisel bakım formüllerine dahil edilir. Anti-inflamatuar ve antioksidan etkileri nedeniyle losyonlar, kremler, serumlar ve nemlendiriciler gibi cilt bakım ürünlerinde sıklıkla kullanılır. Cildi yatıştırıp sakinleştirmeye, oksidatif strese karşı korumaya ve sağlıklı görünen bir cilde kavuşmaya yardımcı olabilir.
Kilo Yönetimi Ürünleri:
Kilo yönetimi sektöründe ilgi görmektedir. Termojenik özelliklere sahip olduğuna inanılmaktadır, yani vücudun metabolizma hızını artırabilir ve yağ yakımını destekleyebilir. Bu nedenle, bazen diyet takviyelerine ve kilo verme formüllerine dahil edilmektedir, ancak bu bağlamdaki etkinliğini ve güvenliğini tam olarak anlamak için daha fazla araştırmaya ihtiyaç vardır.

Kintainutri® Sclareolide tozunun avantajları
1. Yüksek Saflıkta Toz
Esas olarak %98 sklareolid tozu sağlıyoruz. Ayrıca, müşterilerimizin ihtiyaçlarına göre farklı özelliklerde ürünler özelleştirebiliyoruz. Bu sayede müşterilerimiz kendi ürün formüllerini ve süreçlerini esnek bir şekilde eşleştirebiliyor. Ayrıca, şirket özelleştirilmiş spesifikasyon hizmetlerini de destekliyor ve müşterilerin kişiselleştirilmiş üretim gereksinimlerini tam olarak karşılamak için ürün parametrelerini müşterilerin özel ihtiyaçlarına göre ayarlayabiliyor.
2. Uluslararası Sertifikalar
KINTAI'nin Sclareolide tozu, uluslararası kalite standartlarına sıkı sıkıya bağlı kalarak üretilmektedir. Hammadde seçiminden bitmiş ürün teslimatına kadar, ürünün zararlı yabancı maddeler ve yetkisiz katkı maddeleri içermediğinden emin olmak için çok sayıda zorlu testten geçirilmektedir. Ayrıca, ürün, farklı ülke ve bölgelerin pazar erişim gereksinimlerini kolayca karşılayabilmesini ve tedarik ve kullanım sırasında müşterilere daha fazla gönül rahatlığı sağlamasını sağlayan birçok yetkili uluslararası güvenlik sertifikasına sahiptir.
3. Fabrika Doğrudan Fiyatlandırma
Üretimden satışa doğrudan bağlantı sağlayan kendi üretim fabrikamız sayesinde, ara dolaşım bağlantılarında oluşan ek maliyetleri ortadan kaldırıyoruz. Bu sayede müşterilerimize son derece rekabetçi fabrika doğrudan fiyatları sunarak tedarik maliyetlerini düşürmelerine yardımcı oluyoruz. Uzun vadeli iş birliği veya büyük hacimli alımlar yapan müşterilerimiz için şirket, müşterilerin tedarik maliyetlerini daha da artırmak amacıyla ek fiyat indirimleri ve esnek iş birliği politikaları da sağlıyor.
Ürünlerimizle ilgileniyorsanız, ürün detayları, fiyat teklifleri veya sipariş vermek için istediğiniz zaman herb@kintaibio.com adresinden bize e-posta göndermekten çekinmeyin!



